设为主页
|
人才招聘
|
联系我们
|
产品信息查询平台
|
加入收藏
客服热线:
400-645-8888
首页
龙行风貌
龙行党建
网络金融
普惠金融
个人金融
公司金融
金融市场
村镇银行
投资者关系
电子银行用户登录
网上银行登录
指南
网银助手
相关下载
手机银行下载
请从各平台官方应用商店下载龙江银行手机银行客户端,勿信第三方网站。
个人金融
财富管理
理财产品
代理保险
代理实物贵金属业务
保险箱
基金
借记卡业务
关于借记卡业务调整的提示
龙江银行卡境外大额提取现金交易须知
借记卡小额免密免签业务
借记卡小额免密免签业务
借记卡交易安全锁业务
龙江银行借记卡安全用卡须知
龙江银行借记卡申领热点问答
特色服务
银银平台
第三方存管
城诚通-柜面通
VIP贵宾客户
助农取款
信用卡
特惠商户
服务介绍
信用卡分期付款功能介绍
信用卡开通银联在线支付功能
积分礼品明细单
代缴费业务
电子银行
个人网银
手机银行
电话银行
自助银行
第三方支付
银信通
个人存款业务
智汇存
整存整取
零存整取
存本取息
整存零取
定活两便
教育储蓄
定期一本通
活期一本通
个人通知存款
个人大额存单
个人贷款
龙旅贷
龙抵贷
个人经营贷
龙银e快贷
龙银富民贷
励志保
龙银e农贷
个人住房贷款
创业贷
励业保
优惠活动
全省优惠活动
各地区优惠活动
私人银行
关于我们
重要公告
服务价目表
龙行动态
金融信息
存款保险
存款利率
贷款利率
贷款计算器
贷款市场报价利率(LPR)
营业网点
网站声明
隐私保密条款
常见问题
龙江银行官方微信
个人房产抵押贷款
个人循环授信业务
个人保证保险小额消费贷款
个人汽车贷款
个人房产按揭贷款
储蓄存款业务
第三方存款
私人银行
智汇存
大额存单
自营理财到期公告
>
个人金融
>
财富管理
>
理财产品
>
自营理财到期公告
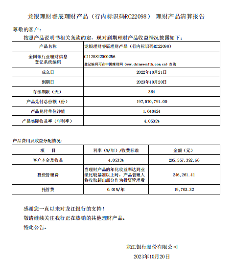
龙银理财睿辰理财产品RC22098号理财产品清算报告
网站声明
|
网站地图
|
营业网点
|
隐私保密条款
公司地址:黑龙江省哈尔滨市道里区友谊路436号
服务专线: 400-645-8888 本网站支持IPv6
黑公网安备23010202010827号
点击链接
共产党员网
中央纪委国家监委网
中国共青团网
龙江先锋网
中国政府网
中华全国总工会网
黑龙江政府网
黑龙江省纪委监委网
龙江银行数字化采购平台